Sunday March 2026

হটলাইন

সেবা এবং ধাপ

নং শিরোনাম সেবার ধাপ কার্যকলাপ
  
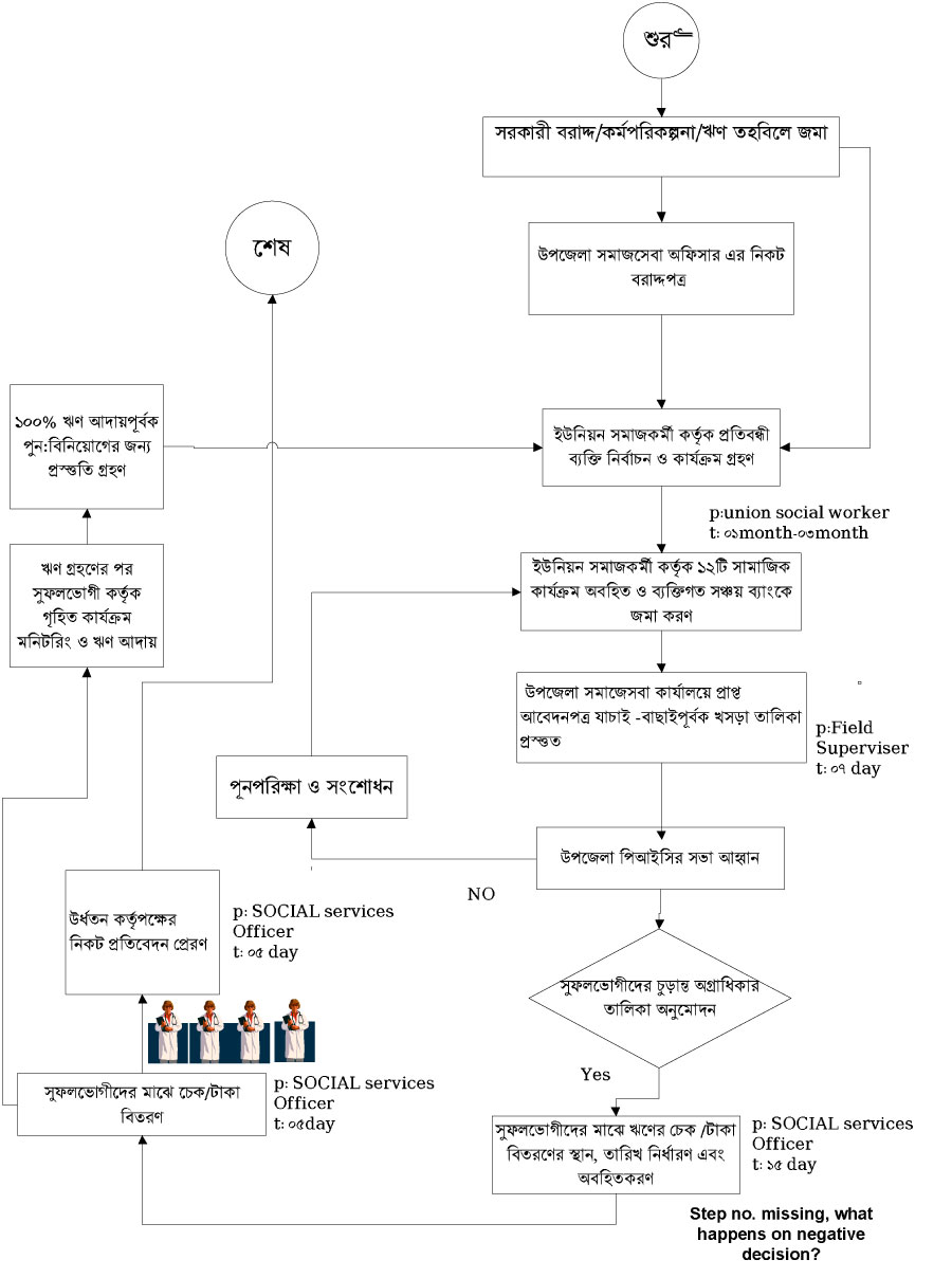
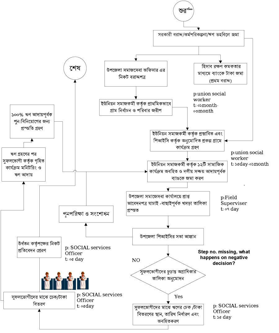
এসিডদগ্ধ ও প্রতিবন্ধীদের পুর্নবাসন কার্যক্রমের আওতায় ক্ষুদ্র ঋণ প্রক্রিয়া দেখুন
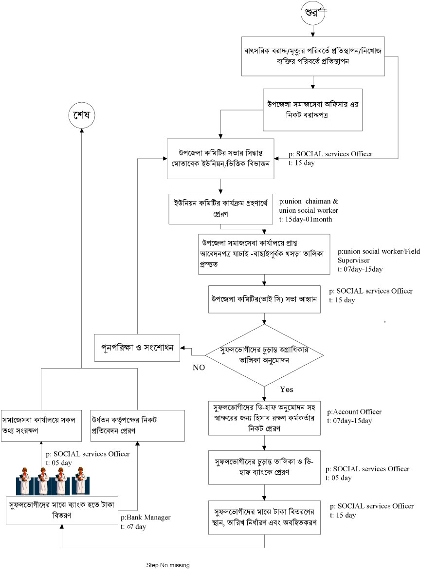
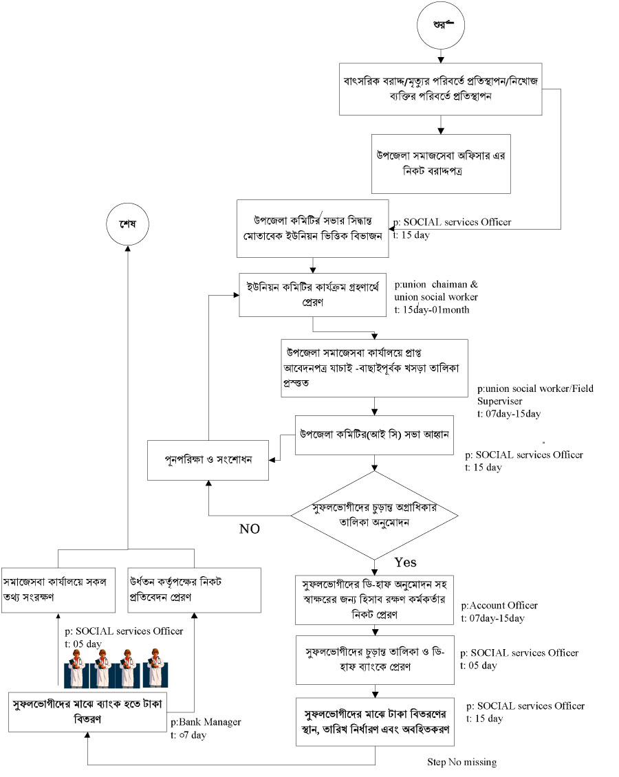
অস্বচ্ছল প্রতিবন্ধীদের বয়স্ক ভাতা কার্যক্রম দেখুন
পল্লী সমাজসেবা কার্যক্রমের আওতায় সুদমুক্ত ঋণ দেখুন
বয়স্ক ভাতা কার্যক্রম দেখুন
দেখছেন ১ থেকে ৪ পর্যন্ত, মোট ৪ এন্ট্রি

এক্সেসিবিলিটি

স্ক্রিন রিডার ডাউনলোড করুন